![]() |
|
這家就是活神的召會,真理的柱石和根基。 並且大哉敬虔的奧秘!(提前三15-16) |
|
|
|
台中市召會週訊第1977期 (2021/11/28) |
|
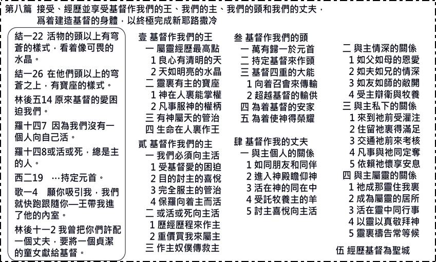
首頁 > 職事信息 > 申言主題 > 牧養材料 > 聖經學習單 > 讀經拾穗 > 結晶圖表 > 水流交通 > 專項報導 > 召會生活 > 報告事項 > 禱告事項 > 召會生活人數 結晶圖表 (建議看此圖時手機橫拿觀看) ![]() 聖經學習單答案: 1、存留、爭訟; 2、指示、智慧人、隱瞞。 邀請弟兄姊妹加入並分享以下資源 >台中市召會網站(官網含完整資訊) http://www.citc.org.tw/ >台中市召會聖徒交通(社群) http://bit.ly/2TIYeVX >台中市召會網路資訊中心 Youtube頻道 https://bit.ly/3s2y9Sr >台中市召會科園會所 Youtube頻道 https://bit.ly/3ysUECj >水深之處 http://www.luke54.org/ |